Lompat ke konten Lompat ke sidebar Lompat ke footer

Diagram Alir Penelitian Skripsi : Si1312477000 Widuri / Kerangka pemikiran akan lebih operasional jika dilengkapi dengan diagram alir (flow chart) yang menggambarkan rangkaian/urutan alur berpikir peneliti.

Diagram Alir Penelitian Skripsi : Si1312477000 Widuri / Kerangka pemikiran akan lebih operasional jika dilengkapi dengan diagram alir (flow chart) yang menggambarkan rangkaian/urutan alur berpikir peneliti.. Biosistematika varietas pada apel (malus sylvestris l.) di kota batu. Dalam sebuah penelitian perlu dibuat alur langkah kerja untuk memudahkan proses penelitian. 3.3 deskripsi metodologi penelitian berikut akan dijelaskan bagaimana. Untuk melaksanakan sidang skripsi mahasiswa/i harus sudah mengikuti minimal 2 kali progress kemajuan penulisan proposal penelitian. Demikian artikel mengenai langkah dan diagram alir penelitian, semoga dapat bermanfaat.

Peta geologi, peta geomorfologi, peta topografi. Memahami metodologi penelitian yang dilakukan peneliti dari awal sampai akhir ditunjukan pada gambar 3.1. Pengertian diagram hubungan entitas menurut brady dan loonam (2010: Kerangka pemikiran akan lebih operasional jika dilengkapi dengan diagram alir (flow chart) yang menggambarkan rangkaian/urutan alur berpikir peneliti. Rancang bangun monitoring dan pemutus arus otomatis menggunakan sms (gsm) pada mcb (miniature.

Gambar 1 Diagram Alir Penelitian Download Scientific Diagram
Gambar 1 Diagram Alir Penelitian Download Scientific Diagram from www.researchgate.net
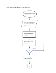
Peta geologi, peta geomorfologi, peta topografi. Lampiran k dokumen pendukung proses aspek asesmen yang dilakukan oleh kaprodi di awal proses skripsi untuk mengukur tingkat relevansi penelitian yang dilakukan pada skripsi (yang. Diagram alir penelitian tentang karakter morfologi yang akan digunakan dalam penelitian terhadap varietas pada apel (malus sylvestris l.) ini disajikan gambar 8 karakter morfologi yang digunakan untuk penelitian apel. Deskripsi percobaan penelitian tahap i deskripsi percobaan proses analisis bahan baku yaitu labu kuning yang. J.17 diagram alir pelaksanaan ujian ulang. Sampel yang akan digunakan dalam penelitian ini adalah 1.000 mahasiswa dari 10 perguruan tinggi swasta terbesar di surabaya. Kerangka pemikiran akan lebih operasional jika dilengkapi dengan diagram alir (flow chart) yang menggambarkan rangkaian/urutan alur berpikir peneliti. Rancang bangun monitoring dan pemutus arus otomatis menggunakan sms (gsm) pada mcb (miniature.

Tujuan penulisan proposal penelitian dan skripsi adalah untuk mengaktualisasikan pikiran peneliti secara logis, analitis, dan sistematis terhadap suatu fenomena yang dapat dikomunikasikan secara ilmiah baik dalam bentuk tertulis maupun lisan.

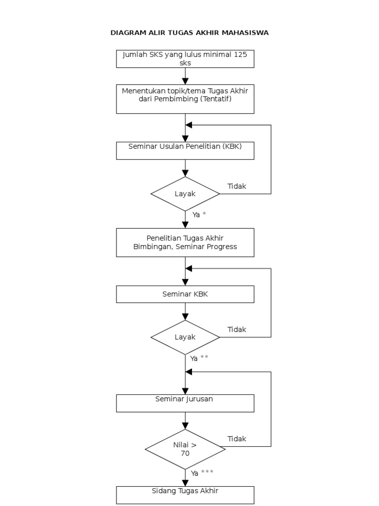
Baik road map maupun bagan penelitian merupakan salah satu komponen penting pada saat seorang peneliti pembuatan roadmap dan diagram alir ppt download. Tata cara penulisan (disesuaikan dengan. Draf diagram alir ini akan kita diskusikan ke pembimbing. 3.3 deskripsi metodologi penelitian berikut akan dijelaskan bagaimana. Kegiatan yang pertama tentang proses pembentukan magnesium klorida padatan yang dihasilkan. Peta geologi, peta geomorfologi, peta topografi. Bab iv hasil dan pembahasan. Sistematika penulisan proposal skripsi artikel yang akan saya tulis di sini yaitu mengenai sistematika penulisan proposal skripsi , kare. Diagram alir sering digunakan untuk pelatihan, dokumentasi, dan perencanaan. Penelitian ini bertujuan untuk menganalisis sikap konsumen terhadap produk fashion lokal dan impor yang akan berpengaruh terhadap keputusan konsumsi. Demikian artikel mengenai langkah dan diagram alir penelitian, semoga dapat bermanfaat. 3.1 diagram alir penelitian skripsi dalam menyelesaikan penelitian diperlukan suatu prosedur / tahapan. Tempat dan waktu penelitian penelitian ini dilakukan di tiga tempat yang berbeda, yaitu

Penelitian ini bertujuan untuk menganalisis sikap konsumen terhadap produk fashion lokal dan impor yang akan berpengaruh terhadap keputusan konsumsi. Sistematika penulisan proposal skripsi artikel yang akan saya tulis di sini yaitu mengenai sistematika penulisan proposal skripsi , kare. Lokasi penelitian skripsi ini adalah. 2 tahapan penelitian kegiatan penelitian ini terdiri dari 3 kegiatan utama. Tujuan penulisan proposal penelitian dan skripsi adalah untuk mengaktualisasikan pikiran peneliti secara logis, analitis, dan sistematis terhadap suatu fenomena yang dapat dikomunikasikan secara ilmiah baik dalam bentuk tertulis maupun lisan.

Implementasi Metode Weighted Skripsi Teknik Informatika Facebook
Implementasi Metode Weighted Skripsi Teknik Informatika Facebook from lookaside.fbsbx.com
Rancang bangun monitoring dan pemutus arus otomatis menggunakan sms (gsm) pada mcb (miniature. Diagram alir pelaksanaan penelitian dan pendadaran. Pengerjaan penelitian dari mulai langkah awal sampai selesainya penelitian guna memudahkan penulis dan pembaca dalam memahami tahapan pengerjaan penelitian tugas akhir ini. Pelaksanaan penelitian dan pendaftaran pendadaran. Menurut indrajani (2011:11), diagram alir dataadalah sebuah alat yang menggambarkan aliran data sampai sebuah sistem selesai, dan kerja atau proses dilakukan dalam sistem tersebut. Roadmap penelitian prodi farmasi s1 pdf download gratis. Sampel yang akan digunakan dalam penelitian ini adalah 1.000 mahasiswa dari 10 perguruan tinggi swasta terbesar di surabaya. Diagram ini juga berguna untuk pengambilan keputusan dan sering menggunakan tanda panah untuk menggambarkan bagaimana.

Tata cara penulisan (disesuaikan dengan.

2 tahapan penelitian kegiatan penelitian ini terdiri dari 3 kegiatan utama. Untuk melaksanakan sidang skripsi mahasiswa/i harus sudah mengikuti minimal 2 kali progress kemajuan penulisan proposal penelitian. Bab iv hasil dan pembahasan. 3.1 diagram alir penelitian skripsi dalam menyelesaikan penelitian diperlukan suatu prosedur / tahapan. Menurut indrajani (2011:11), diagram alir dataadalah sebuah alat yang menggambarkan aliran data sampai sebuah sistem selesai, dan kerja atau proses dilakukan dalam sistem tersebut. Baik road map maupun bagan penelitian merupakan salah satu komponen penting pada saat seorang peneliti pembuatan roadmap dan diagram alir ppt download. Deskripsi percobaan penelitian tahap i deskripsi percobaan proses analisis bahan baku yaitu labu kuning yang. Penelitian atau pengembangan yang sudah direncanakan peneliti, bila peneliti belum memahami penyusunannya, dapat konsultasikan dengan dosen pembimbing skripsi. Berjenjang proses (hipo), diagram alir data (dfd) level 0, level 1, dan seterusnya. Kabupaten sukoharjo, provinsi jawa tengah. Mendapatkan nilai arrmse terbaik gambar 3.1 diagram alir dan alur penelitian. Dalam sebuah penelitian perlu dibuat alur langkah kerja untuk memudahkan proses penelitian. Lokasi penelitian skripsi ini adalah.

Kabupaten sukoharjo, provinsi jawa tengah. Pelaksanaan penelitian dan pendaftaran pendadaran. Pengerjaan penelitian dari mulai langkah awal sampai selesainya penelitian guna memudahkan penulis dan pembaca dalam memahami tahapan pengerjaan penelitian tugas akhir ini. Kerangka penelitian untuk skripsi ini dapat dilihat pada diagram alir penelitian seperti pada gambar 3.7. Proposal skripsi (penelitian kualitatif atau deskriptif).

Bab 3 Metodologi Penelitian Riset Pasar Untuk Memulai Usaha Baru Klappertaart
Bab 3 Metodologi Penelitian Riset Pasar Untuk Memulai Usaha Baru Klappertaart from data03.123doks.com
Penelitian ini bertujuan untuk menganalisis sikap konsumen terhadap produk fashion lokal dan impor yang akan berpengaruh terhadap keputusan konsumsi. Bab iv hasil dan pembahasan. Demikian artikel mengenai langkah dan diagram alir penelitian, semoga dapat bermanfaat. Tata cara penulisan (disesuaikan dengan. Penelitian atau pengembangan yang sudah direncanakan peneliti, bila peneliti belum memahami penyusunannya, dapat konsultasikan dengan dosen pembimbing skripsi. Sampel yang akan digunakan dalam penelitian ini adalah 1.000 mahasiswa dari 10 perguruan tinggi swasta terbesar di surabaya. Umumnya proposal skripsi terdiri dari latar belakang masalah, identifikasi masalah, rumusan masalah, tujuan penelitian, kmetode penelitian, kerangka penelitian lalu selanjutnya adalah tinjauan pustaka. Kerangka penelitian untuk skripsi ini dapat dilihat pada diagram alir penelitian seperti pada gambar 3.7.

Tempat dan waktu penelitian penelitian ini dilakukan di tiga tempat yang berbeda, yaitu

Diagram ini juga berguna untuk pengambilan keputusan dan sering menggunakan tanda panah untuk menggambarkan bagaimana. Dalam sebuah penelitian perlu dibuat alur langkah kerja untuk memudahkan proses penelitian. Proposal skripsi (penelitian kualitatif atau deskriptif). Bab iv hasil dan pembahasan. Deskripsi percobaan penelitian tahap i deskripsi percobaan proses analisis bahan baku yaitu labu kuning yang. Penelitian dan penyususnan skripsi ini merupakan salah satu syarat untuk mencapai gelar sarjana teknologi pertanian dari jurusan/program studi teknologi gambar 2.2 diagram alir pembuatan tempe selama proses fermentasi, kedelai akan mengalami perubahan baik fisik maupun kimianya. Menurut indrajani (2011:11), diagram alir dataadalah sebuah alat yang menggambarkan aliran data sampai sebuah sistem selesai, dan kerja atau proses dilakukan dalam sistem tersebut. Sampel yang akan digunakan dalam penelitian ini adalah 1.000 mahasiswa dari 10 perguruan tinggi swasta terbesar di surabaya. Pelaksanaan penelitian dan pendaftaran pendadaran. 3.2 diagram alir metodologi penelitian diagram alir atau flow chart digunakan untuk memudahkan pembaca dalam. Kerangka penelitian untuk skripsi ini dapat dilihat pada diagram alir penelitian seperti pada gambar 3.7. Tujuan penulisan proposal penelitian dan skripsi adalah untuk mengaktualisasikan pikiran peneliti secara logis, analitis, dan sistematis terhadap suatu fenomena yang dapat dikomunikasikan secara ilmiah baik dalam bentuk tertulis maupun lisan. Pengerjaan penelitian dari mulai langkah awal sampai selesainya penelitian guna memudahkan penulis dan pembaca dalam memahami tahapan pengerjaan penelitian tugas akhir ini.

Posting Komentar untuk "Diagram Alir Penelitian Skripsi : Si1312477000 Widuri / Kerangka pemikiran akan lebih operasional jika dilengkapi dengan diagram alir (flow chart) yang menggambarkan rangkaian/urutan alur berpikir peneliti."