Lompat ke konten Lompat ke sidebar Lompat ke footer

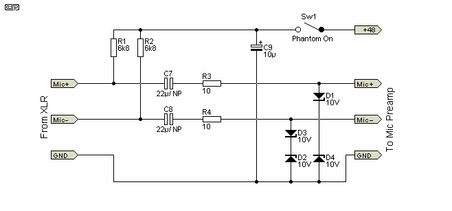
Skema Phantom Power 48V : Diy Gerauscharm Nt1 Grosse Membran Kondensator Mikrofon Platine Mit 34mm Gold Capsulse Microphones Aliexpress - Walau sederhana tapi hasil dari rangkaian ini cukup baik, sangat cocok pada mic.

18v ac, 300ma (adapter included) dimensions: 48v phantom power for condenser microphones. For voltage to start flowing there needs to be a difference between the two values. Check out amazon price tracking service for xvive p1 phantom power supply 48v/12v usb rechargeable low noise for condenser microphones, recording studios, audio equipment with price history charts and the latest deal price aug, 2021. The audio technica at2020 is a condenser microphone.

On the other hand, dynamic mics—the ubiquitous shure sm57 and sm58, for example—do not require power. Skema Rangkaian Adaptor Mini Memakai Baterai Untuk Mic Gambar Skema Rangkaian Elektronika
Skema Rangkaian Adaptor Mini Memakai Baterai Untuk Mic Gambar Skema Rangkaian Elektronika from rangkaianelektronika.info
power where you need it. The power amp built into this mixer is 450 x 2 rms @ 8 ohms and 600 x 2 rms @ 4 ohms. phantom power (labeled as +48 v on most audio equipment) is a method that sends dc voltage through microphone cables.it is best known as a power source for condenser microphones, though many active di (direct input) boxes also use it. Pin 1 in the ground. There are two basic phantom powering schemes in use today. I also bought a scarlett 4i4 for doing some recording through the computer. A professional, balanced, dynamic microphone will not be damaged by phantom power. Attachment link (s) last edit date.

1.9"h x 4"w x 3.7"d (48.3x102x94mm)

This has the effect of sending 48v dc to the aux 1 output plug on the console. power where you need it. Or, with phantom power on, repeatedly plug in/out of channel 2. Walau sederhana tapi hasil dari rangkaian ini cukup baik, sangat cocok pada mic. A professional, balanced, dynamic microphone will not be damaged by phantom power. This is why the standard is 48v, simply because most microphones require it to run properly. phantom power for audio technica at2020. The diaphragm move as sound waves hit it. Detailed post on another site of someone creating the power supply using a 120v to 25v step down transformer. 6 x 2.5 x 1.25 in. I'm using an the phantom example in the tps61170 datasheet adapted for use with the a tps61040. Ithe irig pre has a 48v phantom power feature that lets you use your favorite condenser microphone with your ios device. This capacitor requires some voltage to operate and the audio boffins back in the old days decided that +48v was the standard voltage that all microphones should use to do this.

Attachment link (s) last edit date. If, however, i just want to run the mic to a monitor, i'm going to need to power the mic. This microphone power supply meets din 45596 standard. The power amp built into this mixer is 450 x 2 rms @ 8 ohms and 600 x 2 rms @ 4 ohms. Xvive p1 portable phantom power supply 12 v/48 v,power supply 12 v/48 v xvive p1 portable phantom,free delivery and returns on eligible orders of £20 or more, buy xvive p1 portable phantom power supply (12 v/48 v) at uk,affordable goods,high quality goods,make sure you already have it,top selling products,save 25% to 65% every day on designer.

To globally switch off phantom power after show you may use a scene recall with filter set up allow only preamp restore (also resets gain, of course)…. Powering Microphones
Powering Microphones from www.epanorama.net
Sub carcasa acestei cutii mici vei gasi aceasi tehnologie folosita la produsele audio profesionale. Ithe irig pre has a 48v phantom power feature that lets you use your favorite condenser microphone with your ios device. It was an ideal power source for the new phantom power design, and hence neumann, and every other microphone manufacturer since has used 48v as a standard. Walau sederhana tapi hasil dari rangkaian ini cukup baik, sangat cocok pada mic. 48v dc converter for phantom power supplies full, simple 12v to 24v step up converter circuit using tda2004, 220v to 12v dc converter circuit diagram, 12v to 24v dc converter boost converter circuit design, 600w dc dc buck converter circuit 60v input to 12v 50a, 48v dc dc converters electric This item distributes 48v of dc current through standard audio cables and can also serve to polarize the microphone's transducer element. The product performance is outstanding and suitable for every audio mixer. phantom power for audio technica at2020.

Check out amazon price tracking service for xvive p1 phantom power supply 48v/12v usb rechargeable low noise for condenser microphones, recording studios, audio equipment with price history charts and the latest deal price aug, 2021.

The amber +48v could remain off whenever the scene/mutes page is opened, leaving the mixer by default operating exactly as it is now. This has the effect of sending 48v dc to the aux 1 output plug on the console. 18v ac, 300ma (adapter included) dimensions: To make a long story short, i found a "mostly" All condenser microphones require 48v of electricity to charge the capsule of the microphone. Microphones that require phantom power are typically condenser microphones which use something known as a capacitor to pick up sound. For voltage to start flowing there needs to be a difference between the two values. phantom power (labeled as +48 v on most audio equipment) is a method that sends dc voltage through microphone cables.it is best known as a power source for condenser microphones, though many active di (direct input) boxes also use it. I'm using an the phantom example in the tps61170 datasheet adapted for use with the a tps61040. The radial j48 delivers the natural tone exceptionally long distances without adding distortion or coloring the sound in any way. This microphone power supply meets din 45596 standard. Stepping through and switching each channel with 48v on is cranky. phantom power supplies are often built into mixing desks, microphone preamplifiers and similar equipment.

This has the effect of sending 48v dc to the aux 1 output plug on the console. Attachment link (s) last edit date. No longer are you shackled by the chains of passive microphones for your mobile recordings. If the +48v is toggled on, the upper (fat channel) area of the screen could show the rows of phantom power settings, much like the rec buttons when the capture pane is up. Sursa phantom power behringer ps400.

The power amp built into this mixer is 450 x 2 rms @ 8 ohms and 600 x 2 rms @ 4 ohms. Ramped Phantom Power Project Groupdiy
Ramped Phantom Power Project Groupdiy from imagearchive.com
We also supply you with program and peak ratings but rms is the true continuous output power you should look at. Attachment link (s) last edit date. Because these voltages are identical phantom power will not. The sterling audio php1 power supply provides stable 48v phantom power for one condenser microphone. phantom power is an electrical current that can go through a cable to feed a microphone or any other connected apparatus. So, over fifty years on, we can thank the norwegian broadcasting corporation for convincing neumann to adopt 48v power, via phantom, as a standard. Stepping through and switching each channel with 48v on is cranky. There are two basic phantom powering schemes in use today.

My question is, if i enable the phantom power on the mixer for the sm81, will it affect the operation of the sm58?

Thinking about buying xvive p1 phantom power supply 48v/12v usb rechargeable low noise for condenser microphones, recording studios, audio equipment from amazon? 2015/03/12 at 3:06 am #45906. Attachment link (s) last edit date. Second question is what i'm really interested in though: The diaphragm move as sound waves hit it. phantom power is low current, high impedance. But don't worry… the phantom doesn't eat your device battery, it takes a standard 9v. (.68 kg) dimensions and weight in packaging base item shipping weight: My question is, if i enable the phantom power on the mixer for the sm81, will it affect the operation of the sm58? If, however, i just want to run the mic to a monitor, i'm going to need to power the mic. On the other hand, dynamic mics—the ubiquitous shure sm57 and sm58, for example—do not require power. All condenser microphones require 48v of electricity to charge the capsule of the microphone. The amber +48v could remain off whenever the scene/mutes page is opened, leaving the mixer by default operating exactly as it is now.

Skema Phantom Power 48V : Diy Gerauscharm Nt1 Grosse Membran Kondensator Mikrofon Platine Mit 34mm Gold Capsulse Microphones Aliexpress - Walau sederhana tapi hasil dari rangkaian ini cukup baik, sangat cocok pada mic.. I am currently working on a project using a pcb and jumper wires to make a 48v phantom power supply to be used with multiple condenser microphones. This has the effect of sending 48v dc to the aux 1 output plug on the console. Attachment link (s) last edit date. 18v ac, 300ma (adapter included) dimensions: Because these voltages are identical phantom power will not.

Posting Komentar untuk "Skema Phantom Power 48V : Diy Gerauscharm Nt1 Grosse Membran Kondensator Mikrofon Platine Mit 34mm Gold Capsulse Microphones Aliexpress - Walau sederhana tapi hasil dari rangkaian ini cukup baik, sangat cocok pada mic."